黄瓜视频下载APP视频黄瓜视频污在线观看機帶來新的技術幹貨:汽車內外飾注塑產品皮紋設計指南
文章導讀:黄瓜视频下载APP视频黄瓜视频污在线观看機帶來新的技術幹貨:介紹內外飾注塑件結構設計時,內外飾皮紋件表麵的皮紋方向、皮紋區域、拔模角度的設計要求,內飾定義為皮革紋時,一般會需要造型部門參考本文定義內飾皮紋,保持車內紋理的一致性。
  
				
	黄瓜视频下载APP视频黄瓜视频污在线观看機帶來新的技術幹貨:介紹內外飾注塑件結構設計時,內外飾皮紋件表麵的皮紋方向、皮紋區域、拔模角度的設計要求,內飾定義為皮革紋時,一般會需要造型部門參考本文定義內飾皮紋,保持車內紋理的一致性。
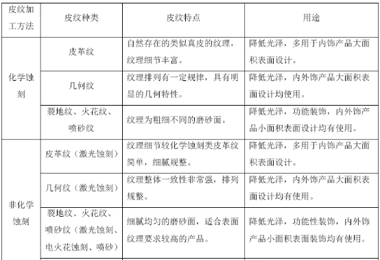
	1、常用皮紋種類
	常用皮紋種類見下表。

	內外飾樣件,是指為驗證裝車問題,供應商提供的未帶皮紋樣件或帶皮紋的樣件,自製件也適用。
	2、皮紋區域定義
	產品皮紋區域的確定以產品裝配關係為主,產品單品結構為輔。
	1 產品裝配關係
	產品裝配後,表麵外露的區域需要定義皮紋。
	產品裝配後,配合縫隙、搭接關係等易目視到的區域需要定義皮紋,若需要定義皮紋,產品裝配間隙設計時預留出做完皮紋後產品増加的厚度,通常此厚度為對應的紋理深度基礎上増加0um-20um。
	2 產品單品
	產品與出模方向不垂直的同一平麵不能一部分定義為皮紋區域,另一部分為非皮紋區域,否則皮紋製作後模具會沿產品出模方向出現倒扣,導致產品出模皮紋拉傷。
	深腔、窄細筋、喇叭網、格柵網格等產品不易出模的結構通常不定義皮紋區域,進行噴砂處理或者保留模具加工成型的火花紋,保證產品順利出模。
	產品分型線兩側都有膠位且裝配後外露,則分型線兩側都定義皮紋區域。
	3、脫模角度
	在產品設計前,需結合表麵紋理深度對產品相應的脫模角度,保證產品順利成型,通常脫模角度對應的紋理深度見下表。

	4、皮紋方向
	對於內飾皮紋方向,一般將認可的標準皮紋樣板進行X、Y向規定,如下圖所示。

	內飾皮紋方向以X表示,下圖中箭頭方向表示皮紋方向。

	儀表盤,副儀表盤皮紋方向

前後門護板皮紋方向

	側圍護板,門檻護板皮紋方向
	 

背門護板皮紋方向

座椅側護板皮紋方向

座椅背護板皮紋方向
	由於外飾皮紋通常為犁地紋或不規則的幾何紋,一般不涉及到方向問題,故外飾皮紋方向不做定義。
	本文來源:汽車內外飾設計,版權歸原創作者及其公司所有,分享僅用於學習、交流,如有侵權請告知刪除。
	黄瓜视频下载APP视频電子12年專注研製黄瓜视频污在线观看機,等離子體清洗機,黄瓜视频污在线观看設備,常壓大氣和低壓真空型低溫黄瓜视频污污污在线观看設備,大氣低溫等離子體表麵處理係統,大氣常壓收放卷等離子表麵 設備處理的國家高新技術企業,黄瓜视频下载APP视频嚴格執行ISO9001質量體係管理,生產的黄瓜视频污在线观看機通過歐盟CE認證,為電子、半導體封裝、汽車、yi療等領域的客戶提供清洗、活化、刻蝕、塗覆的等離 子表麵處理解決方案,是行業內值得信賴的黄瓜视频污在线观看機廠家。如果您想要了解關於產品的詳細內容或在設備使用中存在疑問,歡迎點擊黄瓜视频下载APP视频的在線客服進行谘詢,或者直接撥打全國統一 服務熱線400-816-9009,黄瓜视频下载APP视频隨時恭候您的來電!
黄瓜视频下载APP视频推薦
行業資訊
- 昆山黄瓜视频下载APP视频以黄瓜视频污污污在线观看技術領銜 赴會Medtec China 2025
 - 美成熟製程芯片低價衝擊國內市場 商務部:將依法啟動調查
 - 醫療導管等離子蝕刻機介紹
 - 昆山黄瓜视频下载APP视频通過高新技術企業重新認定
 - 我國新能源汽車銷量蟬聯全球第一,新能源汽車促進黄瓜视频污在线观看機表麵處理事業發展!
 - 蘋果發布兩顆芯片:M2 Pro 和 M2 Max,黄瓜视频污在线观看機能夠應用在上麵嗎?
 - 2022年硬盤出貨量:大幅下跌,接近腰斬,這對黄瓜视频污在线观看機有什麽樣影響呢?
 - 博世在蘇州投資建立新能源汽車核心部件及自動駕駛研發製造基地,促進黄瓜视频污在线观看機行業發展!
 - 2022年汽車銷量2686.4萬,新能源市場占有率達到25.6%,黄瓜视频污在线观看機的能夠帶來什麽變化?
 - 確保芯片供應充分,重塑汽車產業集群,黄瓜视频污在线观看機成為汽車領域的一員呢?
 








蘇公網安備 32058302002178號
